
In a previous post I detailed my experiences in modifying a Heathkit HR-10B receiver. Although performance improved, I've never been entirely satisfied with those mods, mainly because, to my ears, there is a very subtle distortion that seems to occur with loud signals. I suspect that the input into the NE602 product detector stage is a bit too high (because the AVC isn't doing a great job limiting signal levels?), and the oscillator is being pulled slightly on high-level signal voice-peaks.
Rather than continue to incrementally modify that HR-10B receiver to improve its performance, I thought an interesting project would be to completely solid-state an HR-10 ( or HR-10B). However, I didn't want to rip the guts out of the HR-10B that I was currently using -- it was in too nice a condition, physically, for that (which is why my mods that I'd made to it can be easily backed-out).
Luckily, I found a junker HR-10 receiver that was exactly what I was looking for: rusty, almost complete, inexpensive, and looking for a home -- the perfect playground for experimentation!
Here's the top of the chassis, as received. Just a wee bit of oxidation...
(Click on image to enlarge)
And here's the bottom of the chassis. Everything looks like its there!
(Click on image to enlarge)
I started by removing all of the parts except those I expected to use (e.g. the RF transformers, Oscillator tank components, and the variable caps), sanded the chassis to remove the oxidation, and then I began designing, building, and testing...
The final receiver chassis: rust removed (via sanding), modifications installed, and ready to receive signals!
(Click on image to enlarge)
Schematics:
Here are the schematics for the new receiver:
Page 1: RF Input
This page contains the Input RF Filters, the first Mixer, and its VFO. It uses the original RF bandpass components (L1-L5 and their associated capacitors) as well as the Oscillator tank components (L11-L15 and their associated capacitors).
(Click on image to enlarge)
Notes on Page 1:- All components with reference designator values less than 100 are original HR-10 components.
- Replaced the antenna connector with a BNC.
- I couldn't get good performance using the NE602's internal oscillator with the existing HR-10 oscillator tank circuits, so I designed a separate oscillator using a J310.
- The 8.2 ohm resistor and ferrite bead the Q101's gate ostensibly prevent VHF oscillations, but I've not verified if they really do any good, or not.
Page 2: IF Filter, IF Amplifier, and AVC
This page contains the IF Filter, the IF Amplifier, and the AVC circuitry.
(Click on image to enlarge)
Notes on Page 2:- This page has been updated [13 Sept 15] to Rev 2. See the comments at end of this blog post regarding revisions to this page.
- All components with reference designator values less than 100 are original HR-10 components.
- There is roughly 20 dB of loss through T1 and the crystal filter, which Q201 compensates for (plus a few dB).
- The original loads for the MC1350 had been just the 330 uH inductors, but the circuitry was unstable. Adding 5.1K resistors in parallel with each inductor calmed it down. I didn't bother to try it with just the 5.1K resistors as loads.
- D201 prevents the AGC (aka AVC) voltage that drives the MC1350's AVC control pin from exceeding the MC1350's power supply.
- One output of the MC1350 drives the SSB demodulator (single-ended). The other output is used to derive AGC from the 1.68 MHz IF signal. Thus AGC is IF-derived, not audio-derived.
- But first the IF signal is amplified by Q202 and Q203 before it is rectified by D202. (This amplified signal will also be used as the source for AM demodulation on page 3).
- Similar AGC voltage results were achieved whether D202 was a silicon, Schottky, or germanium diode. So I left the diode as a silicon one.
- C217 provides an RF "ground" for the AGC reference rail (U202.8), and R224 helps isolate the op-amp's output from any high-frequency IF signal (or rectified IF signal) that might appear on this rail (via the AVC cap, for example).
- The input of the MC1350, when driven single-ended, cannot exceed 2.5 Vpp or else distortion occurs at its output.
- As the output of the MC1350 driving the NE602 SSB demodulator (on page 4) is increased from about 20 mVpp, the audio signal becomes more and more distorted (although this distortion might be difficult to hear). For example, given a signal generator's signal that's been tuned in by the receiver so that it produces a 1 KHz audio signal at the speaker, if the level of the IF signal from the MC1350 is 30 mVpp, the audio second harmonic (2 KHz) is about 40 dB down from the fundamental. If the MC1350 output is increased to about 100 mVpp (by reducing AGC loop gain), the second harmonic increases to be only 20 dB down, and there is noticeable "pulling" of the BFO oscillator frequency. For this reason I set the AGC loop gain (via R228) to keep the MC1350 output level at about 30 mVpp so that the second harmonic was 40 dB down from the fundamental. There is some IF signal overshoot (to about 50 mVpp) when a -30 dBm signal goes suddenly from OFF to ON, but there is no noticeable audible "popping" at the speaker from the overshoot. (Note: overshoot worsens as R228 (AGC Loop Gain) is decreased in value -- this also corresponds to an increase in output level from the MC1350 and increased harmonic distortion at the demodulated audio output, as previously discussed.)
- With D202 a silicon diode and the gains set by the component values shown in the schematic, AGC action doesn't start to limit a signal (on 80 meters) until the input signal level reaches about -100 to - 90 dBm. From that point, the AGC Voltage (at pin 5 of the MC1350) increases in 0.03 volts steps (roughly) for each 10 dB step in input signal level until the input signal reaches about -30 dBm, at which point the input stage (NE602) limits the signal. AGC Voltage varies from about 3.92 volts (no signal) to 4.12 volts (input limiting).
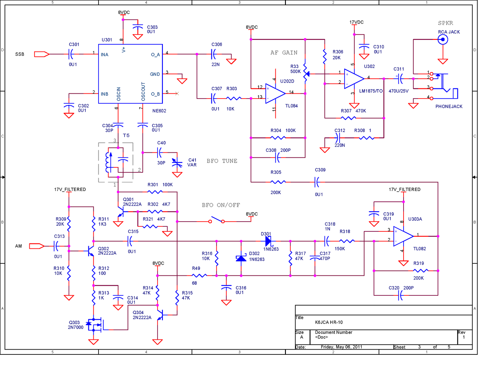
Page 3: Demodulation and AF Amplification
This page contains the SSB and AM demodulators and the AF Amplification chain.
(Click on image to enlarge)
Notes on Page 3:- All components with reference designator values less than 100 are original HR-10 components.
- Q301, when ON, connects the BFO tank to ground so that the BFO can oscillate. R301 provides a DC path for the Q301's collector (as there is no DC path through T5) to ensure that the transistor is always ON.
- In SSB mode, C306 provides a pole at about 5 KHz (with the NE602's output resistance of 1.5 Kohms). And for both SSB and AM, C308 provides an additional pole at about 8 KHz.
- Q302 provides additional amplification of the IF signal so that it can drive the AM detector consisting of diodes D301 and D302 (the lower this signal is, the more clipping occurs on the "low" side of the modulation envelope because the signal doesn't exceed the diode turn-on thresholds).
- C318 compensates for the crystal filter's passband shape (which results in a low-frequency "hump" in the audio when operating AM). Adding a zero at about 1 KHz (C318 = 1N, R318 = 150K) reduces this hump, thus flattening the AM passband so that it sounds less bassy.
- C320 adds a pole at about 4 KHz when in AM mode, helping to reduce the "hiss" of the wideband noise from the AM Detector (detecting noise from the MC1350 output).
- The LM1875 came out of my junkbox. Other audio amps should work fine, too.
Page 4: S-Meter and Calibrator
This page contains the S-Meter and 100 KHz calibrator circuitry.
(Click on image to enlarge)
Notes on page 4:- All components with reference designator values less than 100 are original HR-10 components.
- The S-Meter amplifier has a gain of about 16, which was a compromise. Because of the AGC control-voltage characteristics which are used to drive this meter (see discussion for page 2 of the schematics), if the gain was set so that the needle was at S9 for a -73 dBm signal, then, as the signal level was increased by 10 dB, the needle would move by 20 dB on the S-meter scale and it would quickly peg on the right side. Conversely, if the gain was set so that the needle for an S-9 + 60 dB signal was at the far right meter tick and the needle moved by 20 dB for a 20 dB change in signal level, the needle sat at about S3 when there was no signal. The problem is that the AGC voltage operates over a smaller range of signal levels than those represented by the meter scale (in which S0 is -127 dBm, S9 is -73 dBm, and S9+60 dB is -13 dBm). So I threw up my hands and compromised with the values shown.
- The 7490 Decade Divider in the calibrator circuit is NOT wired to produce a 100 KHz square wave. Rather, it's wired to generate a 100 KHz signal whose duty-cycle is 20% so that even harmonics, as well as odd harmonics, are produced (a square-wave with a duty-cycle of 50% produces no even harmonics!).
Page 5: Power Supply
This page contains the power-supply and dial-light circuitry.
(Click on image to enlarge)
Notes on page 5:- All components with reference designator values less than 100 are original HR-10 components.
- The power supplies should be self-explanatory. To remove 120 Hz hum (and its harmonics) from the 17V rail (for low-noise applications), I used a simple filter consisting of R501 and C506.
- The 1815 bulbs are rated at 200 mA each for 14 Volts. Lifetime is 3K hours.
- I use a string of 8 diodes (rather than a resistor) to drop 17 VDC down to something lower for the lamps -- diodes will keep the lamp voltage constant even when bulbs with different current draws (e.g. 1813 or 756) are used in lieu of the 1815 bulbs. Fewer diodes can be used, but the 8 diodes in series give me a brightness I was satisfied with. The voltage across the bulbs is dropped to about 11 volts, and this lower voltage should increase bulb life. At 11 volts the two lamps, together, draw about 0.32 Amps total (measured through R510), which means that each diode dissipates about a quarter-watt each (or 2 watts, total).
Construction:
After removing most of the original HR-10 components, I started building up my new circuitry on sheets of PCB material that I'd screwed to the chassis:
(Click on image to enlarge)

I used my own construction technique, which is simply mounting components so that I can read their values. ICs are mounted facing up, and I usually fold out their pins (so that they look like wings) and mount them by soldering a couple of the pins of each IC to components mounted vertically on the PCB (e.g. a bypass cap (on the power pin) or to a 1 Megohm resistor that is standing up with one end tacked to the PCB copper plane (you need to first ensure, though, that 1 Meg to ground will not affect the signals using that pin!)).
Other 1 Meg resistors (I have a large reel of them here) are soldered vertically (one end to the copper sheet) to serve as mounting posts for other components. In my opinion, this method is easy and it beats trying to solder or glue little pads made of PCB material to the copper sheet (one technique used by others).
A closeup of my construction technique:
(Click on image to enlarge)
Yes, I know. It isn't pretty. But it works.
Additional Notes and thoughts:
1. SSB versus AM passbands
With the SSB passband adjusted (via T1) to be fairly flat, the passband in AM mode was very narrow -- noticeably less than 2 KHz, and thus AM signals sounds pretty bassy.
In order to get a bit more frequency range in AM mode, I readjusted T1 to make the AM frequency response fairly flat out to about 2 KHz. However, this put a 7 to 8 dB hump (in LSB mode) at the high end of the audio spectrum.
The plots below show this. The grey graph is the frequency response to noise in AM mode, while the blue graph is the frequency response to noise in LSB mode. (Noise fed to the antenna connector from an external RF noise generator).
(Click on image to enlarge)
Yes, the hump looks terrible, but during listening tests I didn't find it to be too objectionable on LSB, and so, for the moment, I've decided to keep these passbands as they are (as a compromise between AM and SSB), but I might change my mind in the future. (Note, too, that this hump appears as a bass hump in USB mode).
2. MDS Levels, by band:
By ear (rather than quantitatively), MDS (Minimum Discernible Signal) on the different bands is roughly the following:
80 meters: -130 dBm
40 meters: -130 dBm
20 meters: -120 dBm
15 meters: -90 dBm
10 meters: -110 dBm
As you can see, both 15 and 10 meters are pretty deaf. I've not yet found a solution for this problem, and, because I don't spend any time on these bands, this is not a very high priority for me. However, there does seems to be a bit of VFO blow-by on these two bands which is getting into the AGC detector (and thus adding attenuation to the signal path), which isn't helping. I added a shield between the VFO coil assembly and the MC1350 (consisting of a piece of copper-clad PCB material mounted vertically and soldered to ground) which seems to help reduce this VFO-pickup, but it hasn't cured the problem when 15 meters is selected.
Also, both 15 and 10 meters hetrodyne the signal using the second harmonic of the VFO. If the VFO is clean (i.e. it looks like a sine wave) there will be very little harmonic content and this could affect the conversion gain. Unfortunately, the conversion gain of the NE602 is directly related to the VFO signal level (up to a point), and therefore, in the case of 15 and 10 meters, if the amplitude of the VFO's second harmonic is low, so will be the resultant IF signal, which is why it can sound deaf on those bands (I verified this, by the way, using an external generator as a VFO. With its frequency set to the original VFO's second harmonic (e.g. 22.78 MHz to receive 21.1 MHz)-- sensitivity on 10 and 15 meters improved at VFO amplitude levels comparable to those used for 80 and 40 meters.)
One possible solution might be to add a frequency doubler to the output of the VFO for 15 and 10 meters to increase the amplitude of the second harmonic. We'll see...
3. VFO Frequencies, per band:
80 meters: 5.18 - 5.68 MHz (VFO = F + 1.68 MHz)
40 meters: 8.68 - 8.98 MHz (VFO = F+ 1.68 MHz)
20 meters: 15.68 - 16.08 MHz (VFO = F+ 1.68 MHz)
15 meters: 11.34 - 11.565 MHz (VFO = (F+ 1.68 MHz) / 2)
10 meters: 14.84 - 15.69 MHz (VFO = (F+ 1.68 MHz) / 2)
4. Image Rejection:
On 80 meters I can sometimes hear 40-meter shortwave broadcast stations. For example, if the VFO is tuned to 5.53 MHz (to receive a 3.85 MHz signal), the receiver will also pick up a signal at about 7.21 MHz, which is the image of the 3.85 MHz signal (5.53 MHz + 1.58 MHz). A -70 dBm signal at 7.21 MHz is only about 20 dB down from a -70 dBm signal at 3.85 MHz -- not very good image rejection. An external antenna tuner (low pass topology) can improve this rejection, though.
One way to improve image rejection might be to add an RF preamp prior to the NE602 and use the existing resonant L/C circuits from the original HR-10 RF Preamp (L6-L10). However, some amount of attenuation would probably need to be added, too, so that NE602 isn't overdriven by loud signals. Currently, on 80 meters, it starts to conk out at around -30 dBm, and for that reason I wouldn't want to add additional gain prior to the input NE602, unless this gain is counterbalanced with an equivalent loss.
5. Oscillator Drifts:
There is some amount of drift when the receiver is first turned on, but it seems to stabilize fairly quickly.
On 80 meters, overall receiver drift, from a power-off state, was measured to be roughly 1000 Hz in the first minute. Three minutes later it had drifted another 400 Hz, and from then on it settled down to an overall drift on the order of +/- 50 Hz over an hour.
To separate out VFO drift from BFO drift, when the VFO was replaced by a Fluke 6060A signal generator, the BFO drift, from a power-off state, was measured to be about 300 Hz over one hour.
6. ANL Switch: I haven't yet wired up the ANL switch (nor designed ANL circuitry) -- it's a feature I rarely use, and in the future I might decide to assign a different function to this switch (e.g. selectable input attenuation, or...?).
7. Other oddities:
- On 10 meters you can pick up the 17th harmonic (loud!) of the BFO (at around 28.56 MHz).
Future Improvements:
Someday...
1. Improve performance on 10 and 15 meters (possibly by adding a frequency-doubler circuit to the VFO for these two bands?).
2. Add an ANL circuitry (for the existing ANL switch).
3. More RF filtering to improve image rejection.
4. Add REC/STBY function to octal connector on rear of chassis so that can mute receiver if used with a transmitter.
Caveats:
1. I could have easily have made a mistake, so please regard (and use) this design accordingly.
2. I make no claims that component values are the optimum ones which could be used -- rather, I used values and components which, from the data-sheets and my design equations, seemed to be appropriate choices, and I modified these as needed. The values I've used work for me, but I've not spent any time evaluating the design from the perspective of "optimal" (rather than "good enough") component selection.


2 comments:
Jeff,
I think there is a mistake on Sheet 2 of the HR-10 Schematic. You show the AM path from the MC1350 driving Q202 but that signal comes from Vcc of the MC1350. I would suspect it should be connected to Pin 1 of the MC1350.
Mike Wilson
Mike, you are correct. Thanks very much for the catch! Yes, on sheet 2 C209 (whose other end is attached to the base of Q202) should connect to U201 pin 1 -- that is, the other side of L202 and R210.
I'll correct the schematic with this change and will replace the original Sheet 2 (Rev 1) with Sheet 2 (Rev 2).
- Jeff
Post a Comment