This post (Part 3 in a three-part series) describes the 813 transmitter's
power supplies, the
control circuitry, and the
meters. (Part 1 is
here and Part 2 is
here).
First, let's start with the High Voltage Supply schematic:
(Click on schematic to enlarge)

Notes regarding the above schematic:
1. The high-voltage supply is a standard full-wave rectifier into a capacitive-input filter. The caps are rated at 350 volts each, and so eight caps in series handle the high-voltage (overall the capacitance is 275 uF at 2800 volts). The high-voltage is equally divided across each cap with a 50K ohm resistor across each.
2. Additionally, there's a bleeder-resistor chain totaling roughly 40K ohms that can be connected across the entire capacitance bank to more quickly bleed off the high voltage whenever power is turned OFF. When the transmitter power is ON, this bleeder resistance is disconnected, so that power isn't wasted.
3. There is a 25 ohm power resistor to limit input-current surge into the transformer primary when the HV supply is first turned on. This resistor is then shorted-out when the HV reaches a certain voltage (refer to the Control circuitry schematic below).
4. A set of relay contacts is in series with the HV transformer primary. These contacts serve two purposes. First, when power is first turned (to the low-voltage supplies and to the filaments of the 813s), there's a delay of about 1 minute before the HV will turn on via these contacts. Second, if there's an over-current condition in either the PA or the Modulator, this relay opens to remove AC power from the HV supply. The STARTUP neon lamp signals when either of these two conditions is true (that is, when there's no AC across the HV transformer primary).
5. The HV transformer (I picked up in a trade) has multiple output taps and its input can be wired for either 120 or 240 VAC. I'm using its 3000V output taps and its input taps are wired for 240 VAC (but actually connected to 120 VAC). This gives me, with the capacitive-input filter, an idle plate voltage of about 2300 VDC.
6. Five 1KV diodes series-connected are used in each side of the full-wave rectifier. They don't have parallel resistors or caps to "equalize" their voltages because I'd read (some time ago), that modern diodes don't need this sort of protection. But I could be wrong -- you may want to add these.
7. Also, an unloaded HV of 2300 VDC implies that each diode string is seeing about 4600 VDC PRV (because the voltage across the capacitance string should be equal to the peak-voltage, given that it's a capacitive-input filter). This is getting quite close to the 5KV rating of the string; for a bit more margin I would recommend adding another diode in series on each side of the full-wave rectifier, so that each string has 6, not 5, diodes. (Under load (i.e. transmitting), the PRV seen by the diode strings drops.)
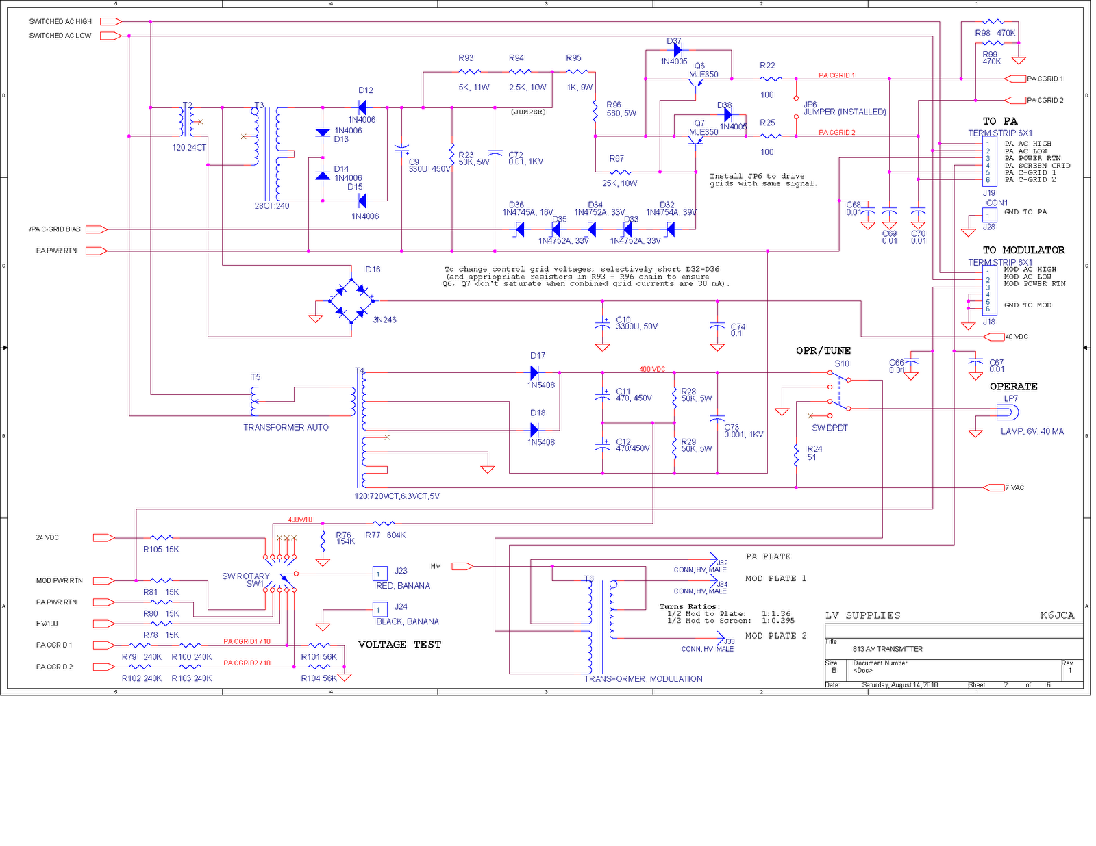
Here is the schematic for the Low Voltage Supplies:
(Click on schematic to enlarge)

This page of the schematics shows the PA grid-bias power supply, the PA screen power supply, the modulation transformer, and a voltage monitoring port.
Notes regarding the above schematic:
1. The PA grid-bias power supply uses series-pass regulation. When the transmitter is idle, this voltage is about -240 VDC. While transmitting, the zener-diode string voltage-reference is connected to the PA Power Return, and the grid-bias voltage goes to about -170 VDC.
Power resistors R93-R96 are used to share power dissipation with transistors Q6 and Q7 so that the transistors don't dissipate the brunt of the power when they are sourcing current. Depending upon the desired grid-bias voltage, different resistors in the R93 - R96 chain should be used (and the others shorted-out). For a grid-bias voltage of about -170 VDC, I've shorted-out R93 and R94. So, assuming a 25 mA total grid current, this means that about 39 volts will be dropped across R95 & R96 (about 1 watt, total dissipation) and 30 volts across Q6 and Q7. Assuming they share current equally, Q6 and Q7 will each dissipate about 0.4 watts.
2. There is a 40 VDC supply used for powering the Control circuitry as well as various relays.
3. The Screen-voltage supply is another bridge-rectifier circuit with capacitive-input filter. Its output voltage can be adjusted using the Variac (T3) connected to the primary of the transformer. Low-voltage windings of the transformer (T4) provide 7 VAC (roughly) to power various lamps (rather than loading-down the 40 VDC supply with their power requirements).
4. Screen-voltage can be switched between either 0 volts or 300-400 VDC with switch S10. Zero volts results in a lower power output from the PA and is useful when tuning the transmitter.
5. There are a pair of banana jacks on the front panel of the power supply so that internal voltages can be monitored with an external DVM or scope. Many of these voltages are scaled down to keep them under 50 VDC (for safety reasons). Voltage measurements are:
- PA Control Grid Voltage (Tube 1) /10
- PA Control Grid Voltage (Tube 2) /10
- HV/100
- PA Power Return (PA Plate current * 10 ohms)
- Modulator Power Return (Mod Plate current * 10 ohms)
- 24 VDC
- PA Screen Voltage /10
Here is the schematic for the
Control Circuitry:
(Click on schematic to enlarge)

This page contains the
Sequencer and its associated relays, as well as control circuitry to:
One-minute time-delay,
HV Transformer input-current surge protection, and HV Power Fault detection.
Notes regarding the above schematic:
1. The
sequencer is based upon a
W2DRZ design and uses a bi-directional shift register to "nest" the relays such that the first one ON is the last one OFF. The clock-rate at which the sequencer marches from one relay to the next is controlled by the potentiometer R35.
2. U5D prevents the HV supply from being turned on for about 60 seconds after the low-voltage power supplies are turned on (e.g. the filaments for the 813s, whose filament transformers are on the same AC line as the low-voltage supplies) by not driving the HV_FAULT signal low during that time. (I don't know if one actually needs this type of protection for 813 tubes, but it was simple to add, and so I thought, "Why not?").
3. If either the PA or the Modulator plate-current exceeds 600 mA (over-current), either U5A or U5B will detect this and release their relay, which then turns OFF the relay whose contacts are in series with the HV transformer primary, removing 120VAC from this transformer. Also, the appropriate FAULT lamp (PA FAULT or MOD FAULT) illuminates when either of these fault conditions occur. If an over-current fault is triggered, this fault condition latches ON and 120 VAC to the HV transformer primary cannot be reconnected until the fault is first cleared by pressing the CLR FAULTS button on the front panel.
In other words, 120 VAC is only applied to the HV transformer if: 60-second-warmup-finished AND no-PA-overcurrent AND no-MOD-overcurrent. If any of these three conditions is false, then the relay that connects the primary of the HV transformer to 120 VAC will not turn ON.
4. When AC power is first applied to the HV transformer primary, surge current into the primary is limited by a 25 ohm power resistor in series with the primary. However, as the HV approaches its operating level, this resistor needs to be shorted-out so that there is no current-limiting into the transformer. U5C detects when the HV voltage reaches an appropriate point and drives a relay to short-out the resistor. (Currently, this trip-point is when the HV supply reaches 1000 VDC).
5. The
/BLANKING BNC connector, J22, isn't used. I'd originally planned to connect a Tektronix 604 Display Monitor (essentially just an X-Y CRT) to use as a trapezoidal waveform monitor, and the /BLANKING signal would blank the CRT when in Receive mode, but I scrapped this idea when I discovered that I'd need to move my "Audio Sample" port (I describe this issue in more detail in the "
Modulator Deck" post below).
6. Most of the lamps (except for the Fault lamps and the Startup lamp) are 6 volt lamps run from about 7VAC (series-resistors bring the voltage across the lamps down to about 6 volts). The 7 VAC comes from some low-voltage windings on the Screen-voltage transformer, which I use for the lamps so that I wouldn't unnecessarily burden the 40VDC supply with the lamps' current requirements. (The down-side of using these windings is that the brightness of these bulbs will vary depending upon the setting of the Variac used to set the Screen Voltage, but I'm willing to accept this compromise.)
The Fault lamps are 28 volt lamps because the signals that drive them are also used to "latch" the fault condition, and my latching design requires a DC "high" signal be fed back into the ULN2003A. I use the 40VDC supply for this, dropped-down appropriately with resistors (~28 VDC for the lamps, and ~20 VDC for the two inputs of the ULN2003A).
And here is the schematic for the meters:
(Click on schematic to enlarge)

The meters should be self-explanatory. I used whatever I had at hand that had the styling I wanted and that also had scales that did not need to be redrawn. For example, I used 0-50 mA meters to measure current in the 0-500 mA range.
The "Modulator Plate Current" meter can also be used to monitor RF Current (0-5 Amps, so that output power can be monitored). This feature is described more fully in the Addendum section below...
And finally, here's the Wiring Diagram showing the interconnection between the decks of the transmitter and with external equipment:
(Click on image to enlarge)
Here are some photos of the construction:
First, start with a THICK piece of sheet-metal and then...
...add some wood bracing.
Due to space constraints in the area designated for power supply circuitry, I mounted the HV bleeder resistors, AC surge protection resistor, and associated relays on top of the transformer:
(Heavy Metal!)
Building the PA Screen and Grid supplies, and what will be the sequencer.
The back plate, showing all of the I/O connectors.
Wiring it up!
With Modulation Transformer mounted.
After mounting the heavy bits, a homemade dolly helps moving it around the shack.
Meters, left to right: Mod Ip, PA Ig, PA Iscrn, PA Ip, HV
PA Grid Current, 0-50 Miles-Per-Hour!
The finished transmitter, in its rack and on-the-air!
Miscellaneous Notes on the Power Supply:
1. I wanted a Power Supply deck that I could slide in and out of the rack in case I needed to work on it, which is why I made the floor dolly and why I also added three handles to the power supply (one handle on the back of the plate to let me tilt the power supply deck from the dolly onto the bottom of the rack, and the two in front to let me push it into, or pull it out of, the rack).
Note: the two heavy transformers were installed after I'd put the deck on the dolly!
Addendum...RF Current Measurement:
With the transmitter buttoned-up in its rack and the rack in the corner of the room, there was no good way to measure RF Output power during tune-up of the transmitter and Matchbox, given my shack configuration. After trying to tune up the transmitter a few times, I discovered I really wanted a meter right at the transmitter that I could watch while adjusting, say, the transmitter's LOADING control.
Because the Modulator Plate Current meter (the left-hand meter of the five) is of limited usefulness, I decided to make it a dual-function meter. That is, why not add a switch and some circuitry so that it could read either Modulator Plate Current (0-500 mA) or RF Output Current (0-5A)? Converting from RF Current to power is a simple conversion: assuming the tuner is tuned for an SWR near 1:1, then Pout = I*I*50. For example, a current of 2.24 amps equals 250 watts.
In my junk box I had an old Heathkit HM-2102 SWR meter from which I'd previously pulled out the meter (to replace a blown meter in an SB-220 amplifier: see previous posts) -- its RF box with its two SO-239 connectors would be perfect for the RF current transformer and rectification circuitry.
The circuit is straightforward and very similar to a design in recent ARRL handbooks (in their "Station Setup and Accessory Projects" chapter) -- see the schematic for the Meter Panel, above. I used 150 ohms in lieu of 50 ohms at the transformer's secondary so that I'd have enough voltage to drive the meter, and the 1:40 turns-ratio means that this load of 150 ohms is equivalent to an insertion of an additional 0.1 ohms in series with the RF line. In other words, loading effects are negligible.
Calibration was done against an LP-100 power meter at both 50 watts (1 A RF current) and 100 watts (1.41 A RF Current) into 50 ohms.
RF Current Sampler
2.3 Amps equals 264 watts.
How does it sound on the air?
You can listen to a clip of the 813 Transmitter on W6THW's website
here. It's the track labeled "
K6JCA 813 RIG (AM)".
(The rig was putting out about 300 watts, carrier power. Mic is a Heil PR-40 run through a Beringer 802 Mixer/EQ box, which feeds the Johnson Ranger's microphone input.)
References:
Sequencer Designs:
RF Current Sampler:
- Refer to the High-Power Directional Coupler (that immediately follows the "Tandem Match" project) in recent ARRL Handbooks (e.g. page 22.42 in the 1997 edition of the ARRL Handbook).
Caveats!
Standard warnings apply:
First, I may have made mistakes when writing this post or in my design. I cannot guarantee everything is correct.
Second (and most importantly), this design uses
high voltages that can kill you. Be cautious and BEWARE!