- RX Attenuator
- Broadcast-Band Filter.
- Anti-Aliasing Filter
- Preamp and ADC Driver
Also, I will describe the Transmitter's output circuitry contained within the primary radio chassis -- that is, the Transmitter's Signal Chain.
But first, a teaser photo...
...which shows the radio as it is slowly being assembled into an old HP chassis I've scavenged for this purpose.
And before I begin, let me again acknowledge Dick Benson, W1QG. Dick is the father of this design, and although I've made some modifications to the FPGA logic, the underlying architecture and the vast majority of the Simulink implementation is Dick's.
These schematics were drawn using the Lite version of Cadence's Orcad Capture. This is the free version of the program, and it limits a schematic's number of nets to 75 and the number of parts to 60 (limitations which apply if you want to save the design, which I always do).
Because this radio design has many more nets and parts than the 75/60 limit specified by Cadence, I have broken the overall design into smaller "bite size" schematics, each independent of the others and each drawn on a single A-size sheet.
But because I've broken up the design into smaller independent pieces, I can not use Capture's Design Rule Checker to check the overall design for design flaws. Therefore, there is the possibility that errors have crept into the schematics. So be aware!
Block Diagram:
(Click on image to enlarge)
Notes on the block diagram:
- The Receive Signal Chain begins at the T/R relay, shown above in Receive mode.
- The first block is a variable attenuator, which can select 4 values of attenuation in 6 dB increments.
- Next is filtering. Broadcast-band stations in my area can be quite loud, so there is a high-pass filter to attenuate the broadcast band.
- And to prevent frequencies greater than half the ADC's sampling rate (that is, 80 MHz / 2, or 40 MHz) from being aliased down to the 0 - 40 MHz range, there is a low-pass anti-aliasing filter.
- And finally, there are two stages of pre-amplification, which provide a total of 32 dB of gain prior to the ADC.
- The Transmit Signal Chain consists simply of a low-pass Reconstruction Filter.
Note that there is no band-pass filtering prior to the ADC. That is, as shown above, the receiver's front-end is wide open between 3 and 30 MHz. So it is very important that the active preamplification stages be low-distortion.
Will additional front-end band-pass filtering be required? So far the receiver seems to perform well running with its "wide open" front end (and broadcast-band filter). But I'll give it some time to see if additional filtering is needed, and I will update this blog if I discover that some sort of front-end band-pass filtering improves performance.
RX-Chain, Attenuator and T/R Switch:
(Click on image to enlarge)
Notes on the RX Attenuator and T/R Switch.
Notes on the RX Attenuator and T/R Switch.
- The first relay (LS3, in the upper left corner) is simply a "receiver protection relay" that shorts the antenna input (and disconnects the radio circuitry from the antenna) when power is OFF. (In the summer there are often thunderstorms in the Sierra Nevadas, and I'd like to protect the circuitry when I am not using the radio.
- Relay LS4 is the T/R relay. Note that the receiver input is grounded when in TX mode, and the transmitter output is connected to a 50 ohm load when in RX mode. The relay contacts are connected in parallel, to reduce the possibility of flakey contacts causing problems.
- The attenuators are nothing special -- standard PI configurations that can be switched in or out. But note that relay LS2 is a 5V relay (all the others are 12V). I ran out of 12V relays while building this circuit and so I instead used a 5V relay from my junkbox. R15 limits its current to about 20 mA (when the DC input voltage is 12V).
- After the attenuators there is a bit more receiver circuit protection consisting of a fuse and a TVS surge-protection device. The TVS device should shunt to ground large voltages that exceed its threshold. In doing so, if the current it is sinking is large (i.e. this is a serious over-voltage event!), the series fuse (63 mA PicoFuse) should blow. Hopefully both of these devices will protect the receiver front-end circuitry. (I haven't tested them to verify).
- The fuse is paralleled with a header to allow me to easily check with an ohmmeter if the fuse has been blown (or short it out, if it has).
- Diodes are placed across relay coils as standard practice to clamp voltage spikes on a collector of a relay drive transistor (e.g. Q1, Q2, or Q3) when a relay is turned off. Caps were added across the diodes to shunt any RF (e.g. from nearby transmitters) that might get on the relay control lines. Probably not needed, but there is no harm in having them. By the way, the rule of thumb regarding diodes-across-relays is that their forward-current rating should be greater than the relay's "ON" current. In the case of the relays I am using, their ON current is about 10 mA (at 12 V -- it will be a bit higher if DC power were, say, 13.5V). (Note, I have not verified if the "rule of thumb" I just mentioned is indeed valid!).
- Control signals from the FPGA board are filtered with simple one-pole low-pass R-C filters at point-of-entry to this circuit in an attempt to minimize (hopefully) any noise on these lines from being coupled to the sensitive RF front-end circuitry.
By the way, there are any number of ways to implement an attenuator. I had originally planned to use a Mini-Circuits DAT-31A-SP Digital Step Attenuator, and had thus planned that the Control I/F for the attenuator, from the FPGA, to consist of 3 bits (Serial Data, Serial Clock, and Latch Enable), in addition to +12V power and the T/R relay control line. (I changed my mind before implementing this and went the relay route, simply because I did not want to solder the QFN-style package).
Dick (W1QG), on the other hand, rolled his own pin-diode attenuator design, using a UM4000 high-power PIN diode and with the amount of attenuation controlled via a front-panel control (potentiometer). Regarding his design, here are Dick's words...
The IMD introduced by the PIN diode gain control was quantified.
The experiment was as follows ....
1) Two HP 3335A generators were summed. F1=3.5 MHz F2=4.0MHz.
2) Summed outputs fed to a variable attenuator which attenuates the summed signal so that the resulting signal, at the ADC, is 1 dB below where the ADC Overload led comes on.
3) Radio tuned to 3.5 and 4 MHz shows 36dB over S9 (that is FS for my rig), full gain (no PIN attenuation)
4) Radio then tuned to 4.5 MHz and signal is S2. (S2 to S9 is 7*6=42 dB and then add 36 to get 78 dB which would be 84dB below PEP.)
5) Add in PIN attenuation and the IMD3 term goes no where but DOWN, and quickly disappears.
6) Radio was then tuned to 7.5 MHz to pick up the IMD2 product which was also S2.
7) The PIN attenuation was then increased as before.
This time the IMD2 did increase to just a bit over S3, but then quickly went down with further PIN attenuation.
Perfect? No. But more than good enough for me especially since my RF gain control is parked at full tilt 99% of the time.
Frankly, in retrospect, I probably should not have wasted the panel space for that control J
(Dick added a later note, below).
I had an idea at 0400 this AM regarding the small increase in IMD2 with the onset of the PIN attenuator.
It precipitated a change (adding a second PIN diode) and this worked as I had hoped: there is now ZERO increase in IMD2.
At this point I would call the PIN attenuator PERFECT.
(Click on image to enlarge)
Notes on the W1QG PIN-Diode Attenuator:
- The two diodes are in series, therefore the same amount of DC current flows through each.
- Capacitor C5, a 27 nF feedthrough cap, serves two purposes: it filters noise, and it is an RF ground for the Anode of D1.
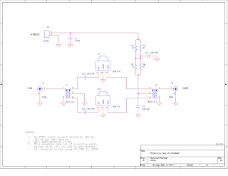
RX-Chain, Broadcast-Band and Anti-Aliasing Filters:
(Click on image to enlarge)
Notes on the Broadcast-Band (BCB) and Anti-Aliasing (AA) Filters:
- The BCB Filter is a W1QG design. 160 meters is sacrificed to keep the filter simple, otherwise it would need to be more complex if we needed a good 1.8 MHz response while rejecting frequencies of 1.7 MHz and below.
- Note that if some BCB feedthrough is desired (if you like listening to AM), Dick mentions that replacing the trace to ground (labeled 'A' in the schematic, above) with 16.6 nF of capacitance provides a good compromise between rejecting and passing AM stations.
- The anti-aliasing filter is a Mini-Circuits "RLP-30+" surface-mount Low Pass Filter. I chose it (rather than rolling my own) because of the ease of using it -- I found a seller on eBay who sells PCB boards for mounting them (search eBay for "mini-circuits GP1212 board". By the way, it isn't that hard to cut your own pattern in copper-clad PCB stock if you'd rather make your own board).
The goal of the Anti-Aliasing Filter is to reject frequencies above 40 MHz (i.e. above the Nyquist frequency). The RLP-30+ specified -3dB point is actually at 37 MHz, so there will not be too much attenuation of frequencies at 40 MHz or close to 40 MHz (e.g. 45 MHz).
Here is its frequency response:
(Click on image to enlarge)
Will this be a problem for me? I only plan to use this radio to 30 MHz. For a higher frequency to be "aliased" down to 30 MHz, that frequency would need to be 50 MHz (given the 80 MHz ADC sample rate). And at 50 MHz, the RLP30+ provides at least 40 dB of attenuation (per my measurements, shown later in this post).
So far this amount of attenuation (and the slope of attenation between 40 and 50 MHz) has proven adequate. If, with more usage, I find there to be a problem (for example, if there is a nearby high-power 6-meter or FM broadcast station), I can either add some additional filtering to the RLP-30+, or I can replace it with a more complex L-C filter.
RX-Chain, Preamp and ADC Driver:
The receiver's front-end gain-stage consists of a Preamp and ADC driver providing roughly 34 dB of gain to the ADC input (max ADC input is +7 dBm for ADC full-scale).
The Preamp consists of two Mini-Circuit's GALI-74 preamps connected in a push-pull configuration (to minimize second-order distortion, compared to a single-ended preamp). Its gain is about +24 dB:
(Click on image to enlarge)
This stage was actually scavenged from a scrapped TCI board. Using tin-snips, I cut out the push-pull GALI-74 section of the board from the TCI PCB, removed unnecessary parts, and added SMA connectors and a two-pin header for power:
Notes on the GALI-74 Preamplifier:
- The preamplifier is push-pull to minimize even-order distortion.
- Each GALI-74 is biased at 80 mA (for 160 mA, total).
(Click on image to enlarge)
Notes on the ADC Driver.
- Again, this stage is push-pull to minimize even-order distortion.
- Each transistor is biased at about 50 mA of collector current (100 mA, total).
To keep the radio's design simple, there is minimal front-end filtering (just an anti-aliasing filter and a broadcast-band reject filter). So it is very important that the receiver's front end have good IM2 and IM3 performance (the reason why is explained in a bit more detail later in this post, when Dick describes his LTC6433 testing).
Here are my measurements (using my 8568B) of IM3 and IM2 performance of the GALI-74 preamp cascaded with the push-pull ADC driver. Note that the levels are set so that the PEP output of the cascaded stages is about +7 dBm, which is the level required to drive the ADC input to full-scale:
IM3:
IM2:
For comparison, here are Dick's measurements (measured with his own 8568B) of the IM3 and IM2 performance3 of his GALI-74 preamp cascaded with the push-pull ADC Driver:
Per Dick: IMD2 is now about 84dB down from PEP and I am pleased with that result.
For completeness, Dick also ran a Noise Figure measurement on his GALI-74 preamp cascaded with the push-pull ADC Driver:
One more note: the GALI-74 Preamplifier and the ADC Driver are both powered at +9VDC, which I create with an LM7809 voltage regulator. I haven't included this regulator in my schematics. For more information on this design, please refer to the LM78xx series of regulators datasheet for their recommended circuit.
RX-Chain, Overall Gain and Bandwidth:
Below are my measurements of the Rx-Chain's overall Gain and Bandwidth between the radio's Antenna Port and the Output Port of the Push-Pull ADC Driver stage.
In other words, the overall gain and bandwidth of the circuit blocks circled in orange, below.
(Click on image to enlarge)
To make this measurement, after S21 (i.e. "Response") calibration I added an additional 30 dB of attenuation between my Network Analyzer's output port and the FPGA SDR's antenna port. Therefore, the horizontal "red" line in the image below represents + 30 dBm.
(Click on images to enlarge)
Notes on this response:
- Frequency range is 1 MHz to 100 MHz.
- Internal RX Attenuator set to 0 dB of attenuation.
- Overall again in the passband is about +33 dB (given that the horizontal red line represents +30 dB of gain).
- By 50 MHz the gain has dropped by more than 40 dB.
- The PicoFuse I added for front-end protection adds roughly 0.5 dB of loss (per measurements. Note that is has about 6 ohms of resistance, measured at DC).
The image below shows the left side of the above response zoomed in.
Notes:
- The horizontal red-line on the 8753C Network Analyzer represents +30 dBm.
- At 1.8 MHz, the response is 30 dB down from the passband.
- There is a slight amount of passband droop at the start of the passband, but it is only about 1 dB and in my opinion not significant.
And here's that same zoomed-in response, but with 18 dB of "internal" receive attenuation added.
Looks good! 18 dB of attenuation, as expected.
TX Chain:
The TX Chain consists solely of a Reconstruction Filter following the DAC. I'm using the same Mini-Circuits RLP-30+ Low-Pass Filter that I used as the RX Chain's Anti-Aliasing Filter.
Here is the schematic:
(Click on image to enlarge)
Notes on the "TX Chain Reconstruction Filter":
- The highest transmit frequency that I'll be using is 29.7 MHz, which will result in an image at 50.3 MHz (given a Nyquist Frequency of 40 MHz).
- At 50.3 MHz the Reconstruction Filter's attenuation is at least 40 dB (measured). This attenuation, coupled with the external PA's low-pass output filtering, should keep any images above Nyquist well down in amplitude.
- Output of the TX Chain (to the Antenna) is roughly 0 dBm, peak.
H(f) = sin(πf/fs)/(πf/fs), where fs is the sampling frequency (80 MHz in this design).
So the DAC output decreases with increasing frequency. For example, the peak DAC output at 29.7 MHz will be about 2.04 dB lower than the peak DAC output at 3.5 MHz.
Other Design Notes: LTC6433 Testing:
Before Dick settled on the Push-Pull GALI-74 preamp, he tested some other ADC front-end designs. One was the LTC6433. Here are his notes on that device...
I took the opportunity to make a few measurements on an LTC 6433 demo board (DC2168a).
It definitely has impressive odd order IMD performance:
But, even-order is equally important in this application -- the radio's "front end" is essentially "wide open" in that signals from 3 to 30 MHz get into the amplifier chain before the ADC.
Icom put banks of bandpass filters in line:
15 discrete band-pass filters
The RF Direct Sampling is protected by an array of bandpass filters.
The signal passes through one of the fifteen bandpass filters, where signals outside the passband are rejected.
Well, that is not for me !!!
Consequently, the even order IMD is important because strong out of band signals can mix (sum) to generate interference.
For this test, the generators output levels remained the same so that a 7 dBm PEP signal (full scale on ADC) was coming out of the LTC 6433. BUT, the signal frequencies were changed to 9 and 19 MHz so that the sum term would land at 28 MHz:
As can be seen, the IMD2 term is loud and clear being 53+7 = 60 dB down from the PEP output.
Not bad, but not good, and no where near as nice as the IMD3 performance.
The main problem is the ADC Demo board is a single ended 50 ohm input. My solution to this was to build a push-pull class AB driver.
The driver, however, does not have enough gain (it is 10 dB) so it must be preceded with about 24 dB more gain.
Vlad Dvorkin's (KB9OLM) recommendation of the GALI 74+ worked well BUT it also was single ended and had IMD2 performance that was not on par with its IMD3. The solution: push-pull GALI 74s !
The IMD2 and IMD3 of the overall front end are now comfortably better than 80 dB which is good enough for me!
Other Design Notes: Intrinsic Distortion, HP 8568B:
Before making IM3 and IM2 measurements, it is always useful to first check the distortion of the measurement system itself. Here is an example of the intrinsic distortion of Dick's HP 8568B Spectrum Analyzer, with signal levels set to be equivalent to the FPGA SDR's ADC full-scale input level.
Note that some amount of attenuation (set via the 8568B's attenuator) is required to minimize the Spectrum Analyzer's distortion.
Here are Dick's notes:
As a check of the measurement instrumentation I ran IM3 and IM2 measurements on the 8586B.
The synthesizers generating the two RF signals were each set to +4dBm out. There is 3dB loss in the combiner so this gives the desired 7 dBm PEP.
IM3:
IM2:
This can be improved: IM2 drops essentially into the noise with the 8568b attenuator set to 40 dB. And some averaging is helpful:
In THEORY, it should drop 20dB, but theory has its limits.
The bottom line: The measurement capability is not a limiting factor.
Mechanical Notes: Mounting in Chassis:
The Preamp and ADC Driver dissipate a significant amount of power (about 2.5 watts), and so these boards are mounted on a copper heat-sink attached to the side rails of an HP chassis (that has been scavenged to house this radio):
(Click on images to enlarge)
The heat sink is a rectangle of 26 gauge copper sheet which itself is screwed tightly to the metal side-rails of the chassis.
The thermal connection between each board and the copper sheet is made via two copper pennies stacked and soldered together, with each 2-penny stack first soldered to the underside of one of the two boards and then to the copper sheet below.
The picture below shows the RX Attenuator, T/R relay, and filters. It actually mounts upside-down, so that any cabling inside the radio that happens to drape over it will land against a ground plane, rather than against input RX circuitry that could pick up noise (e.g. digital) on the cabling.
That's it for this blog post!
Background Notes:
SDR Notes: Weaver Modulation and Demodulation
SDR Notes: The Mixer Mathematics of Digital Down Conversion
Posts in this Series:
Part 1: Overview
Part 2: FPGA Modulation and Demodulation
Part 3: Interpolation and Decimation Filters
Part 5: Control Interface, Etc.
Standard Caveat:
I or Dick might have made a mistake in our designs, equations, schematics, models, etc. If anything looks confusing or wrong to you, please feel free to comment below or send me an email.
Also, I will note:
This design and any associated information is distributed in the hope that it will be useful, but WITHOUT ANY WARRANTY; without even the implied warranty of MERCHANTABILITY or FITNESS FOR A PARTICULAR PURPOSE.




















